O4 ข้อมูลคณะกรรมการตรวจสอบและติดตาม การบริหารงานตำรวจ (กต.ตร.) ของสถานีตำรวจ

1.อำนาจหน้าที่ กต.ตร.สภ.น้ำเพียงดิน

2.บทบาท กต.ตร.สภ.น้ำเพียงดิน

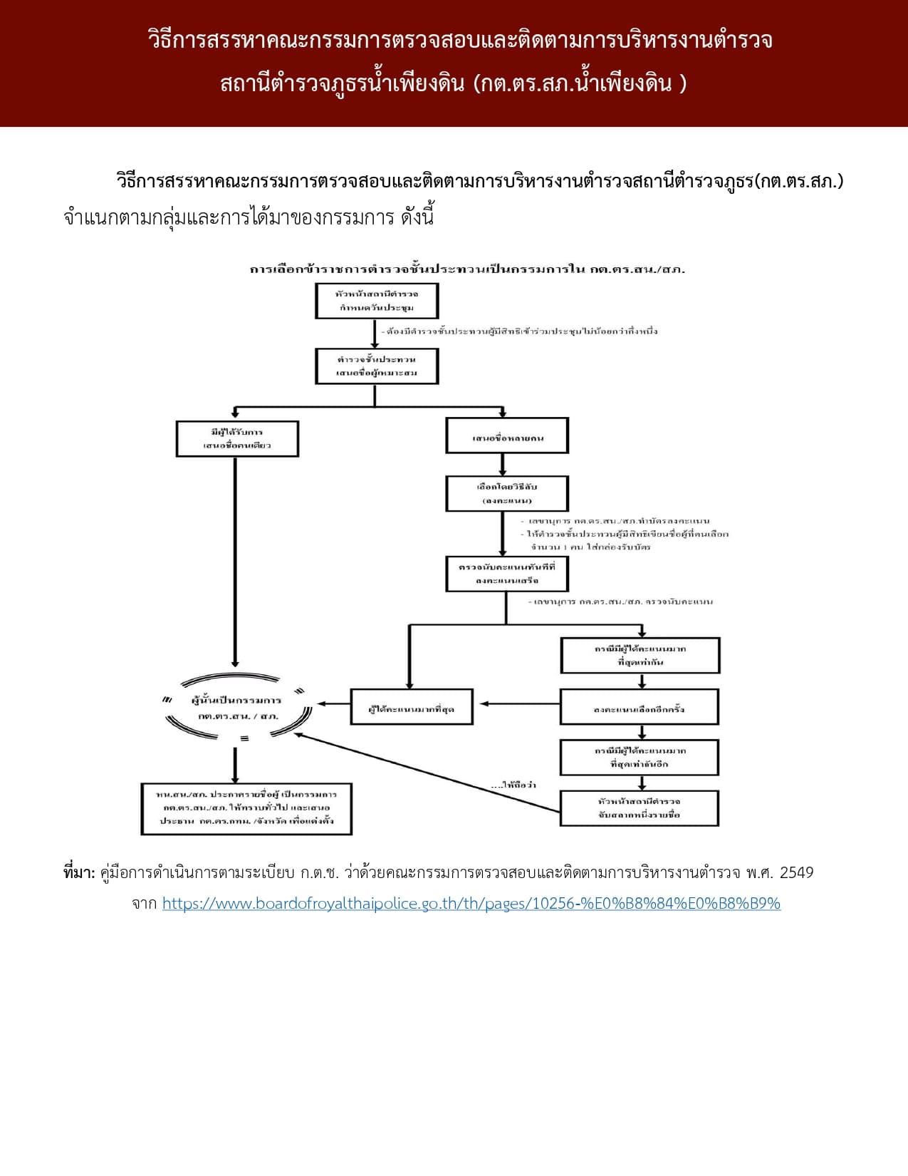
3.คณะกรรมการตรวจสอบและติดตามการบริหารงานตำรวจสถานีตำรวจภูธร( กต.ตร.สภ.)สภ.น้ำเพียงดิน จำแนกตามกลุ่มและการได้มาของกรรมการ ดังนี้